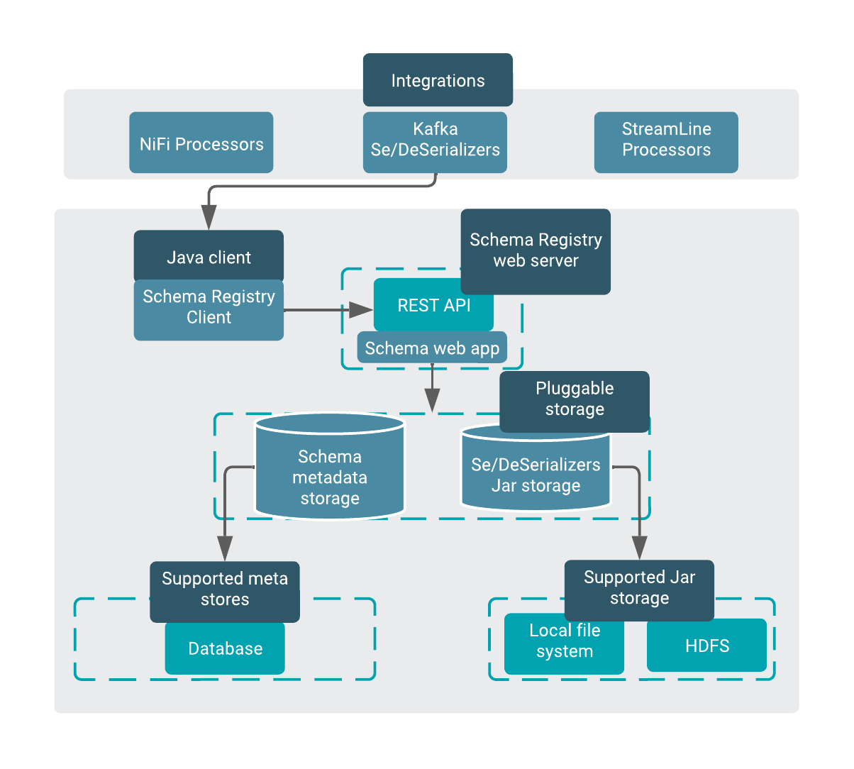
Schema Registry component architecture
Learn about the component architecture of Schema Registry.
Schema Registry has the following main components:
- Registry web server
Web application exposing the REST endpoints you can use to manage schema entities. You can use a web proxy and load balancer with multiple web servers to provide high availability and scalability.
- Pluggable storage
Schema Registry uses the following types of storages:
- Schema metadata storage
Relational store that holds the metadata for the schema entities. MySQL, PostgreSQL, and Oracle databases are supported.
- SerDes storage
File storage for the serializer and deserializer jars. Local file system and HDFS storage are supported. Local file system storage is the default.
- Schema metadata storage
- Schema Registry client
A java client that components can use to interact with the RESTful services.
The following diagram represents the component architecture of Schema Registry.

-
Custom NiFi processors
New processors and controller services in NiFi that interact with the Schema Registry.
-
Kafka serializer and deserializer
A Kafka serializer or deserializer that uses Schema Registry. The Kafka SerDes can be found on GitHub.
