Quota Management
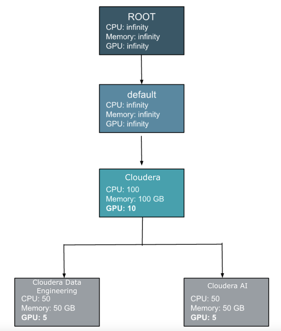
GPU resources are limited in the cluster and all Data Services, that is, Cloudera AI and Cloudera Data Engineering can share or dedicatedly set resource quota for their experience. Cloudera recommendeds to set the GPU resource quota so that each data service can use the allocated GPU resources effectively. Sharing GPU resources might lead to resource contention and delayed POD allocation.
Cloudera recommendeds to preallocate GPU resources quota for each Data Service using resource pool. For information about configuring resource pool, see Managing cluster resources using Quota Management.
Following is an example illustration of GPU resource allocation:
