S3 entities created in Atlas
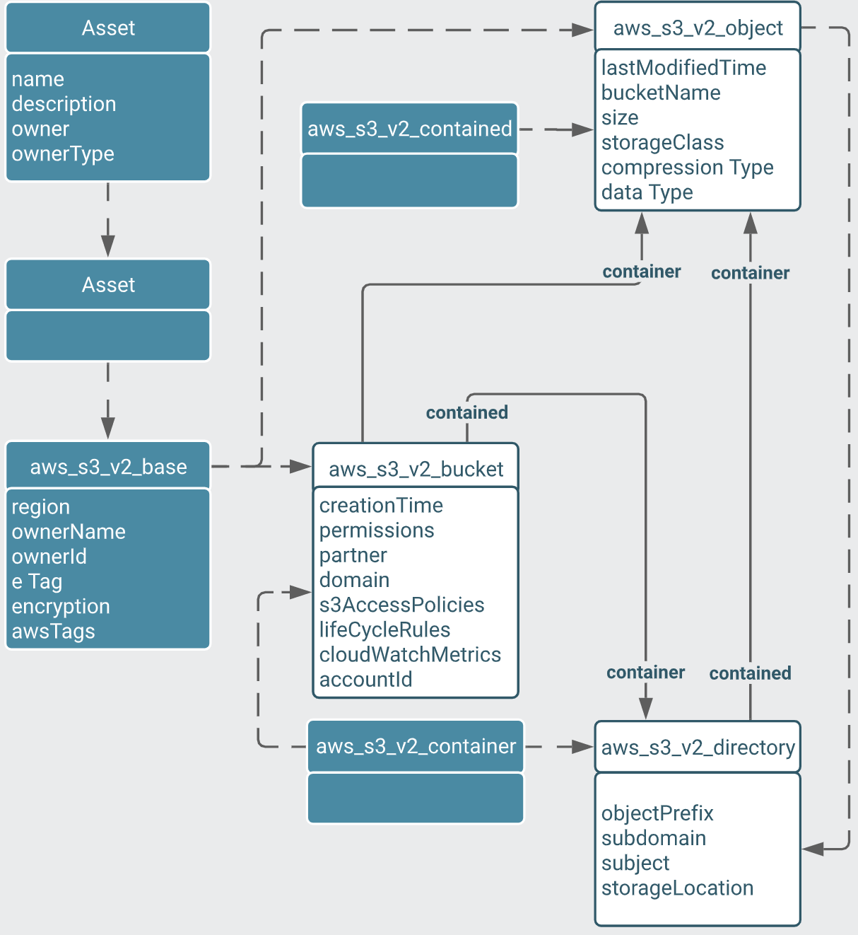
Note that previous versions of Atlas included other metadata models for S3 data. The version 2 (V2) models are supported as of Cloudera 7.2.0.
Note that previous versions of Atlas included other metadata models for S3 data. The version 2 (V2) models are supported as of Cloudera 7.2.0.